Convertisseurs CC-CC pour les réseaux CCHT et les connexions aux liaisons CCHT
La Brochure Technique (BT) de CIGRE rassemble les résultats des travaux du Groupe de Travail (GT) B4.76, mis en place en 2017. Les objectifs donnés au GT étaient, (i) d'évaluer la faisabilité des convertisseurs CC-CC destinés à être utilisés dans les réseaux de transport CC, (ii) de comprendre leurs applications, leur rôle, leurs besoins, et leurs caractéristiques techniques essentielles, et (iii) d'évaluer leur utilisation pour l'interconnexion des systèmes CC, HT et MT, et en particulier pour les piquages CC.
Chef de file
(UK)
D. JOVCIC
Secrétaire
(CA)
G. KISH
A. DARBANDI (CA), J. ROBINSON (DE), R. FERRER (ES), X. GUILLAUD (FR), A. JUNYENT-FERRE (GB), A. NAMI (SE), T. MERIDJI (CA), D. WOODFORD (CA), O. GOMIS (ES), P. DWORAKOWSKI (FR), A. JAMSHIDIFAR (GB), M. BONGIORNO (SE), M. SAEEDIFARD (US)
Membres Correspondants : R. AZAR (CA), W. LIN (CN), J. PAEZ (FR), S. ELIMBAN (CA), C. ZHAN (CN)
Introduction
A ce jour aucun convertisseur CC-CC n'a été installé, ou construit, pour des applications de réseau de transport CC, alors que de nombreuses études techniques ont été publiées par des chercheurs, et aussi des industriels.
Les convertisseurs CC-CC ont été évoqués dans plusieurs BT récentes de CIGRE traitant des réseaux CC, et on anticipe qu'ils seront un des composants importants des futurs réseaux CC, aux côtés des convertisseurs CA-CC et des disjoncteurs CC.
Le convertisseur CC-CC est vu comme l'homologue du transformateur des réseaux CA, mais il est un dispositif sensiblement plus complexe et il peut assurer beaucoup d'autres fonctions, comme celles d'un disjoncteur ou d'un contrôleur de flux d'énergie.
Parmi les utilisations importantes qui motivent l'installation des convertisseurs CC-CC on peut mentionner :
- L'interconnexion des systèmes CC de tensions différentes,
- L'interconnexion des systèmes CC de technologies différentes,
- La résolution de problèmes de mise à la terre dans des grands réseaux CC,
- L'interconnexion des systèmes CC de fournisseurs différents, et la suppression des problèmes d'interopérabilité,
- L'interconnexion de systèmes CCHT à commutation par la ligne (LCC) et à source de tension (VSC),
- Le piquage sur lignes CCHT ou la connexion à des systèmes CC à moyenne tension (CCMT),
- Le contrôle des flux de puissance sur les lignes CC et dans les réseaux CC,
- La compensation des baisses de tension,
- La coupure des courants de défaut et la limitation des courants de défaut,
- La réalisation d'un pare-feu de séparation entre parties d'un réseau CC,
- Un dispositif multifonctionnel positionné en un point stratégique des réseaux CC.
Aujourd'hui les capacités des convertisseurs CC-CC de la plus grande capacité installés sont d'environ 1 MW et correspondent à des utilisations dans la propulsion de véhicules
Conception et modélisation des convertisseurs CC-CC
Comme d'une manière générale le niveau de maturité technique des convertisseurs CC-CC est encore faible, il a été décidé que le GT créera, sur la plateforme PSCAD, des modèles représentatifs des deux topologies, et des cas d'essais, de façon à faciliter et à harmoniser au mieux les études futures, et à rendre plus simple le transfert des connaissances du GT. Les deux mêmes modèles de cas d'essai ont été utilisés tout au long de la BT pour illustrer, au moyen de simulations, les conclusions importantes des chapitres. Les utilisateurs pourront reproduire toutes les réponses trouvées dans la BT en utilisant les fichiers du modèle PSCAD, sauf pour l'étude du chapitre 7. Ces modèles sont disponibles sur e-cigre (lien web de la BT en bas de page). Les modèles sur plateforme RTDS ont également été produits.
Deux modèles d'essai ont été mis au point d'une manière telle qu'ils n'aient aucun lien avec aucun constructeur, mais aussi pour qu'ils représentent deux familles distinctes de convertisseurs CC-CC.
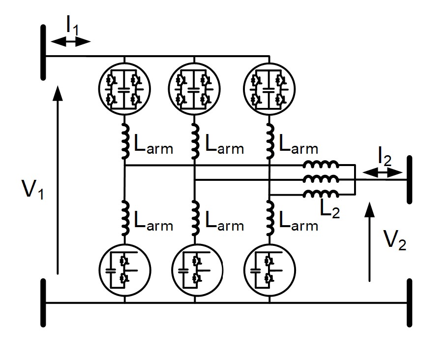
- Un convertisseur CC-CC isolé, également nommé convertisseur CC-CC DAB (pour Dual Active Bridge), de caractéristiques nominales 600 MW, ±400 kV/±200 kV, 150 comme montré sur la Figure 1, et dont les paramètres importants sont listés sur le Tableau 1. Cette topologie permet des rapports de transformation plus élevé en tension et apporte une isolation galvanique et une capacité inhérente de blocage des défauts CC.
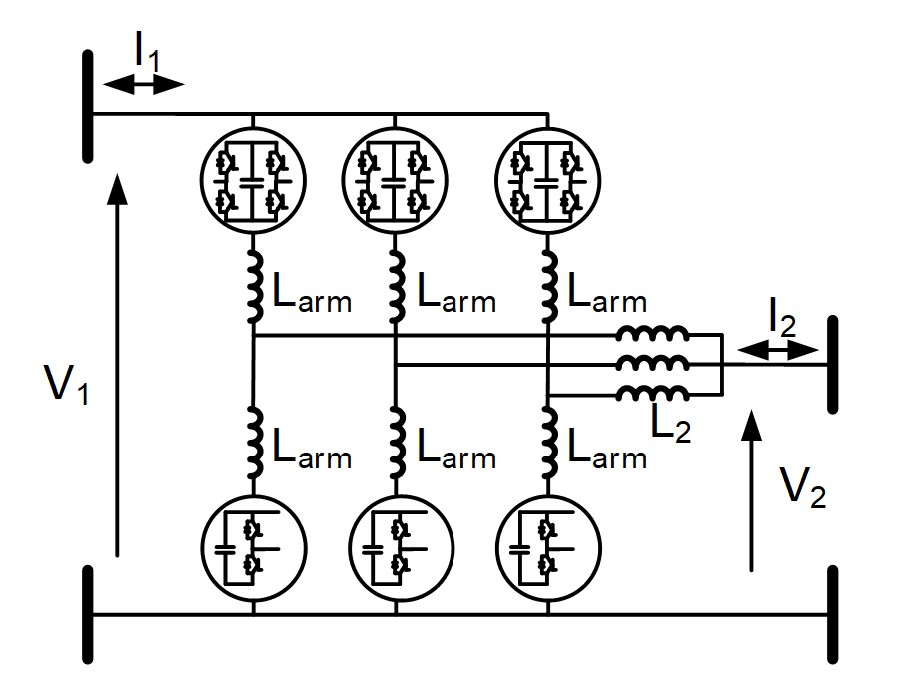
- Un convertisseur CC-CC non isolé, de caractéristiques nominales 600 MW, 400 kV/398 kV, 150 Hz, comme montré sur la Figure 2, dont les paramètres importants sont listés dans le Tableau 2. Cette topologie est moins coûteuse, et les pertes attendues sont plus faibles, mais le rapport d'élévation de tension est faible. Le blocage de défauts peut être réalisé, mais en utilisant des cellules de commutation appropriées.

Figure 1 – Convertisseur DC-DC bidirectionnel, isolé

Tableau 1 – Paramètres de conception pour convertisseur CC-CC d'essai isolé, 600 MW, ±400 kV/±200 kV

Figure 2 – Convertisseur DC-DC bidirectionnel, non isolé

Tableau 2 - Paramètres de conception pour convertisseur CC-CC d'essai, non isolé, 600 MW, ±400 kV/398 kV
Les convertisseurs CC-CC de test mettent en œuvre la technologie MMC (Modular Multilevel Converter), qui constitue l'état de l'art en matière de composant des applications VSC. La topologie MMC avec un demi pont (HB) est mise en œuvre pour les bras inférieurs, tandis que la topologie MMC avec un pont complet (FB) est mise en œuvre pour les bras supérieurs dans le convertisseur CC-CC non isolé. La topologie HB MMC est employée dans le convertisseur CC-CC isolé, mais ce convertisseur peut aussi utiliser la topologie MMC FB. Les tensions nominales ont été choisies pour être adaptées aux deux emplacements prévus pour ces fonctions de conversion CC-CC dans le système de test des réseaux CC du GT B4.72 de CIGRE. Un consensus a été trouvé parmi les membres du GT sur les technologies représentatives et sur les propriétés fondamentales de ces deux cas de test, mais les technologies ont été choisies pour être indépendantes de tout fournisseur. La discussion qui a pris place au sein du GT et les résultats de l'analyse des technologies des constructeurs ont conduit à conclure que les convertisseurs CC-CC pour utilissation dans les réseaux CCHT étaient techniquement faisables.
Un processus résumé de la conception de chacun des deux convertisseurs de test est présenté dans le chapitre 3 de la BT. Pour les paramètres importants des convertisseurs les compromis clés retenus sont discutés, partant de la spécification de leur fonctionnement typique, et les résultats des simulations confirment le fonctionnement satisfaisant pour les cas de test.
La modélisation de chacun des convertisseurs CC-CC est décrite de manière générique, indépendamment de la plateforme. Les modèles des valeurs moyennes retenues pour les composants clés (par ex. les valves) ont été tirées des travaux du GT B4.57 CIGRE, et extrapolées pour l'utilisation envisagée. Plus particulièrement, les réponses des convertisseurs bloqués, qui sont importantes pour la simulation des défauts et pour les démarrages, sont représentées de façon précise dans les modèles proposés.
Les modèles de test incorporent tous les systèmes de contrôle CC-CC et des schémas de contrôle; ils sont brièvement exposés dans la BT.
Les fonctionnalités CC-CC offertes dans les réseaux CC en fonctionnement normal
Dans le monde de nombreuses liaisons CCHT sont en exploitation, chacune à une tension optimisée, ce qui fait que leur intégration dans un réseau CC devra faire appel à des convertisseurs CC-CC. Plusieurs topologies existent, ainsi que deux technologies, LCC et VSC, et des constructeurs multiples. En général la conversion CC-CC va fournir une solution possible pour interconnecter ces systèmes, et elle pourra en plus aider résoudre certains problèmes d'interopérabilité.
De nombreuses options de mise à la terre sont utilisées pour les systèmes CCHT, et les réglementations concernant la circulation des courants de terre deviennent plus contraignantes. La topologie CC-CC isolée facilite les échanges d'énergie entre deux systèmes suivant des stratégies différentes de mise à la terre.
Avec des réseaux CC se développant en taille, il pourrait apparaître un besoin d'avoir de nombreux convertisseurs électriquement proches. Dans un tel cas un hub CC, tel que celui montré sur la Figure 3, pourrait être une solution efficiente. Le hub CC serait une extension du concept de convertisseur CC-CC, et peut être présenté comme un poste CC qui interconnecte de nombreuses liaisons CC de tensions différentes, et qui apporte toute une palette d'autres fonctionnalités, telles que l'élimination des défauts CC et le contrôle des flux d'énergie.

Figure 3 – Hub CC à 4 ports assurant l'interconnexion de 2 systèmes CCHT et de 2 parcs éoliens
Convertisseur CC-CC dans un réseau CC en situation de défaut CC
Le convertisseur CC-CC possède une capacité intrinsèque de blocage des défauts CC et ne demande pas en plus un disjoncteur. Le convertisseur va par conséquent être capable d'opérer comme un disjoncteur CC, et être incorporé dans le système de protection du réseau CC, mais la réponse ne sera pas la même que celle d'un disjoncteur CC. Certains convertisseurs CC seront bloqués tandis que d'autres seront capables de fonctionner pendant la durée du défaut et de contrôler en permanence le courant lors d'une situation de défaut CC.
La figure 4 montre les résultats d'une simulation du convertisseur CC-CC non isolé de test de la figure 2, pour un défaut CC maximal d'une durée de 200 ms sur les bornes HT ( côté V1), qui démontre que le défaut n'a pas été transféré au côté MT, et que les variables internes sont bien contrôlées (le convertisseur CC-CC est bloqué).

Figure 4 –Réponse du convertisseur CC-CC non isolé de test pour un défaut côté HT durant 200 ms
Fonctions de contrôle du convertisseur CC-CC dans les réseaux CC
En général, les convertisseurs CC-CC facilitent le contrôle d'une variable du système externe. La variable de contrôle sera à choisir par le concepteur ou l'opérateur/dispatcher, et peut être le transit de puissance, la tension CC d'un côté ou de l'autre, l'impédance, ou une toute combinaison des variables de base.
Le convertisseur CC-CC peut fournir une palette d'autres fonctions de contrôle dans les réseaux CC, comme par exemple la stabilisation du réseau, le démarrage autonome ou une fonction de pare-feu séparant certaines parties d'un réseau.
Convertisseurs CC-CC pour la connexion entre CCHT et MVCC
Les systèmes CCMT ont fait l'objet d'une étude distincte au sein du CE B4, et leur connexion aux réseaux CCHT, ainsi que le piquage sur le réseau CCHT avec sortie CCMT, vont en général faire appel à des convertisseurs CC-CC présentant des ratios de transformation plus élevés et des puissances nominales plus faibles. Les topologies de convertisseur exposées dans les chapitres précédents peuvent ne pas convenir. Certaines des applications typiques concernent la connexion des parcs éoliens ou des réseaux de collecte d'autres productions renouvelables.
Dans le chapitre 7 on décrit des topologies nouvelles de conversion CC-CC pour utilisation CCHT-CCMT et on présente des réponses de simulation, pour deux cas de test: 1) convertisseur CC-CC pour l'interconnexion de réseaux CCHT et CCMT, 320 kV/50 kV, 100 MW (et aussi ±320/±50 kV, 200 MW), et 2) convertisseur CC-CC pour un piquage sur CCHT destiné à créer un bus CCMT, ±320 kV/±20 kV, 55 MW.
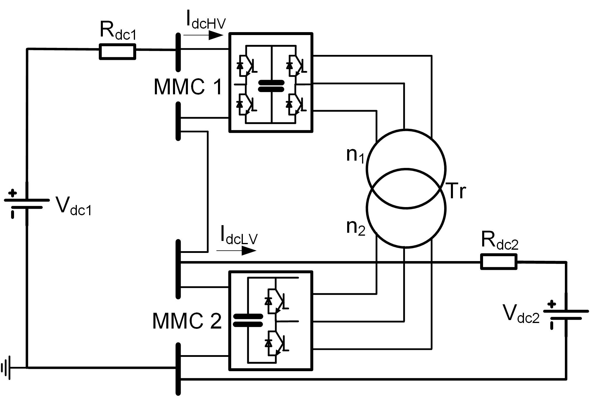
On montre sur la Figure 5 l'autotransformateur non isolé MMC qui est étudié comme pouvant être une des topologies utilisables pour la connexion des systèmes CCMT.

Figure 5 –Autotransformateur MMC non isolé
Conclusion
La BT donne des indications sur les fonctionnalités, les performances et la modélisation des convertisseurs CC-CC destinés à être mis en œuvre dans les réseaux de transport CC. Deux systèmes de test de convertisseur CC-CC de 600 MW (un de topologie isolée et un non isolé) sont décrits et les modèles PSCAD complets sont disponibles, qui seront utiles aux développeurs des futurs réseaux CC. La BT présente les raisons qui motivent l'utilisation des convertisseurs CC-CC, leur conception, leur modélisation, leurs fonctionnalités en régime normal, en régime de défaut CC, et les options de contrôle qu'ils offrent.
Le dernier chapitre est consacré aux convertisseurs utilisables pour connecter les systèmes CCMT ou pour réaliser des piquages sur les liaisons CCHT. Les annexes donnent la liste des symboles utilisés, la description des modèles PSCAD, la description des modèles RTDS , ainsi qu'une examen de cinq constructeurs de convertisseurs CC-CC.