Impact on Engineering and Lifetime Management of Outdoor HV GIS
GIS has been used as an effective solution for the design and operation of substations since the 1960s due to its excellent features such as compactness, encapsulated components, resistance to environmental pollution and increased personnel safety due to minimal exposed high voltage components. The majority of recently constructed GIS installations are indoor, particularly in Europe and North America, but GIS applications using an outdoor design are numerous throughout the world, particularly in Asia and the Pacific Rim.
Members
Convenor (JP)
T. SAIDA
Secretary (GB)
N. UPPAL
G. BECKER (US), H. KÖRNER (DE), H. MISHRA (IN), J. BESTEIRO (ES), J. KALLWEIT (DE), K. ITO (JP), K. NAKAMURA (JP), M. LEE (KR), M. NAEF (CH), S. ANNADURAI (IN), S. MICHAUD (FR), T. ZIESEMER (DE)
Introduction
Extreme environmental conditions related to the location of the outdoor GIS and its exposure to constant moisture, acid rain, snow, ice, ultraviolet radiation, salt contamination, pollution, etc. contribute to its corrosion and accelerated deterioration as compared to an indoor GIS. These types of events and environmental conditions have a more pronounced effect on outdoor GIS as compared to indoor GIS. Robust engineering and design processes coupled with an appropriate maintenance strategy are the key pillars to reliable long-term operation of outdoor GIS.
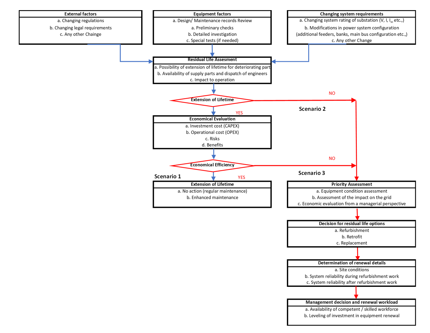
One of the purposes of this Technical Brochure is to define engineering requirements and strategies for maintenance of outdoor GIS. This brochure also describes how the health of the GIS should be monitored such that the right capital and operational investment decisions can be made, at the appropriate times, to sustain the optimal performance and operational capability of the GIS.
Scope of work
This Technical Brochure identifies that there are specific design and maintenance related requirements that are unique to high voltage outdoor GIS and includes considerations for gas insulated dead tank circuit breakers or Mixed Technology Switchgear (MTS) installed in AIS substations. The impact that outdoor application of GIS has on the design of the switchgear, the high voltage interfaces and connections, the layout of the switchgear, the overall substation design and specific civil engineering issues are addressed. The impact on the long-term reliability of the GIS because of its location outdoors is explored. Specific operational impacts and other degradation impacts due to external environmental conditions are addressed (Refer Figure 1 and Table 1).

Figure 1 - Example of 300kV GIS installed in snowy areas

Table 1 - Environmental factors to be considered on design aspects
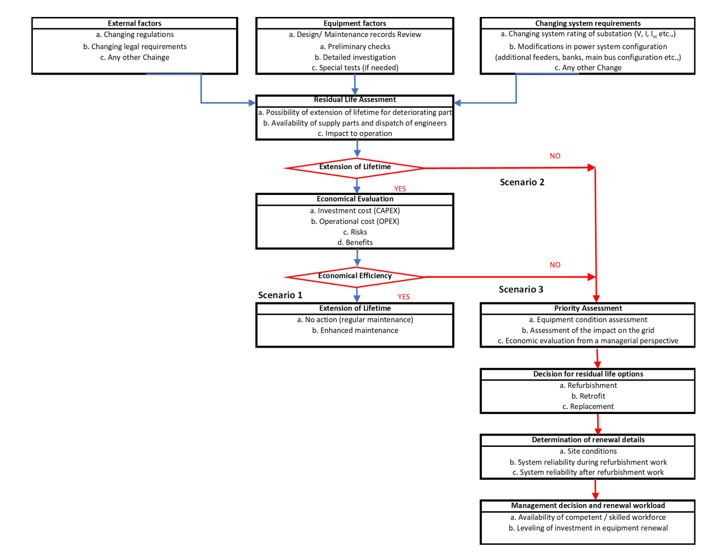
This Technical Brochure also investigates the required operation and maintenance strategies necessary to effectively ensure the reliable service life of the outdoor GIS. Economic comparisons related to the operational and maintenance strategies for outdoor GIS versus indoor GIS are explored.
This Technical Brochure provides recommendations to manufacturers and users taking into consideration the engineering, design, procurement, fabrication, civil/structural works, construction, erection & commissioning, testing, and maintenance, of outdoor GIS and MTS with gas insulated buses, local control cabinets and all accessories. These recommendations facilitate both manufacturers and users to make appropriate capital and operational investment decisions on lifetime management of outdoor GIS.
Standards, Guidelines and relevant technical documents
Chapter 2 highlights IEC international standards and national standards worldwide. It described the results of a survey on what technical requirement differences there are in terms of standards between indoor GIS and outdoor GIS. Chapter 2 summarizes the essential requirements for an outdoor switchgear (GIS and MTS) application based on national and international standards.

Market requirements for outdoor GIS
Chapter 3 describes the results of a survey of market requirements for outdoor GIS in terms of business drivers, technology drivers, environmental drivers and local market requirements. The main market requirements are similar for indoor and outdoor GIS including business, technology and environmental drivers. Local market requirements are very different, and the Working Group analyzed deeply those reasons by surveys and expert interviews.
Impact on Outdoor GIS design Including HV connection, layout, foundations and overall substation design
Chapter 4 describes the various environmental factors that have a significant impact on the performance of outdoor GIS and gives many examples of their adverse effects and relevant design countermeasures. As outdoor environmental conditions are more severe than indoor conditions, users are encouraged to consider enhancing the specifications of their...
To read this article subscribe to ELECTRA. Single edition, annual options and CIGRE membership are available. Access to all editions is free for CIGRE members.
Already have an account? Sign in