Life Extension of Oil filled Transformers and Shunt Reactors
Considering Transformer Life Extension? Answer These Questions First.
When asset managers need to consider measures to extend the life of transformers, typical questions have to be answered and evaluated. This is necessary on the one hand, to comply with the corporate strategy and on the other hand, to be able to document and justify decisions accordingly.
Members
Convenor (CH)
P. MULLER
Secretary (CH)
R. SCHNEIDER
M. ANGLHUBER (AT), R. ASANO (BR), A. AZNAR BLANES (ES), A. BAJWA (GB), B. BOURGEOIS (FR), S. CHEN (FR), K. DIOKA (ZA), J. EMMEL (CH), E. FIGUEROA (CA), S. FLOOD (IE), M. FOATA (DE), N. GUSTAVSSON (SE), P. GUY (AU) K. HECHT (CH), W. HUSKA (AT), R. IGNACIO (BR), A. ILGEVICIUS (DE), S. JAUFER (CH), M. KADOWAKI (JP), M. KRUEGER (AT), J. KRUSE (DK), I. KUDELA (PL), R. KUTZNER (DE), D. KWEON (KR), J. LUKIC (RS), A. MJELVE (NO), M. MONCEAUX (CA), A. SBRAVATI (US), A. SHKOLNIK (IL), M. SUSILLA FERNÁNDEZ (ES), C. VILA (ES), D. WALKER (GB), P. WARCZYNSKI (PL), S. ZHANG (CN)

Introduction and Objectives
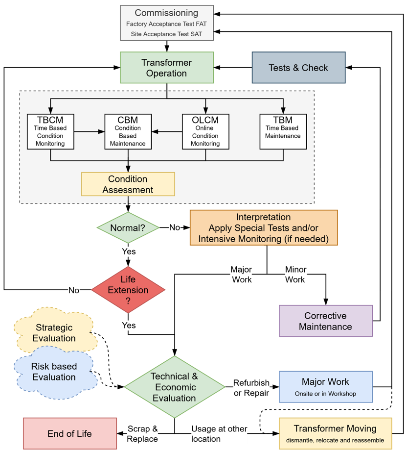
During the last decades, a strategy change from time-based to condition-based and risk-based maintenance has been observed. In this context, asset managers are permanently looking to optimise equipment usage. As transformer diagnostic techniques improved in recent years, operators have been looking for techniques, measures, and methods to extend the life span of installed transformers and reactors. This brochure should be considered as a guideline for approaching transformer life extension projects.
Structure and Content of the Technical Brochure
The introduction focuses on the terms of reference and gives the reader an overview of existing CIGRE brochures related to life extension topics. Furthermore, the remnant life of a transformer or reactor is discussed, and clear definitions are given regarding different end of life scenarios and lifetime extension measures. The first chapter closes with a typical set of questions an asset manager could have when facing a transformer life extension project. The content of the brochure should enable the reader to answer relevant questions and refers to other documents handling specific topics cited in the appendix.
The second chapter deals with the decision-making process and the related strategy, a topic which should be tackled prior to the initiation of a life extension project. It shows the major topics to be considered for developing an asset management strategy. These include regulation, financial rules and the economic analysis with life cycle costs and net present value (NPV) consideration. Furthermore, focus is given on the costs of losses, failures, and unplanned outages. At the end of the chapter, an approach is shown to assess the criticality of non-quantifiable costs linked to environment, safety, and network availability.
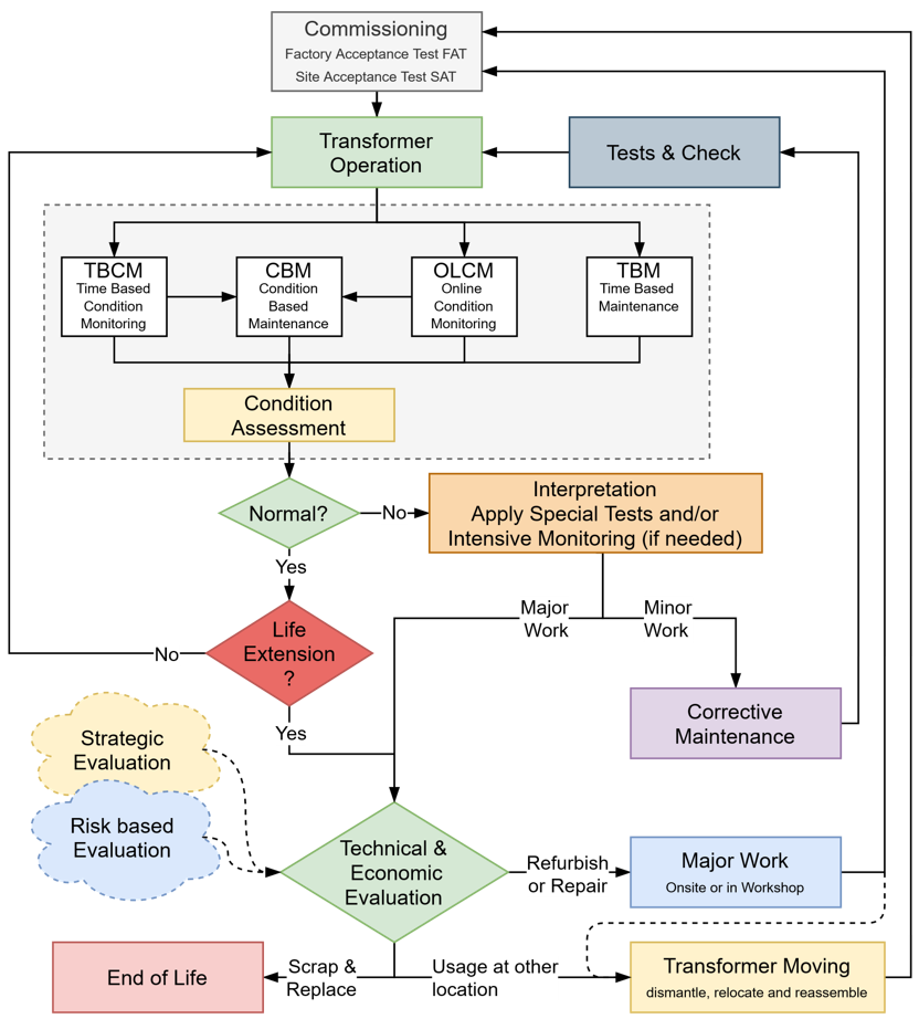
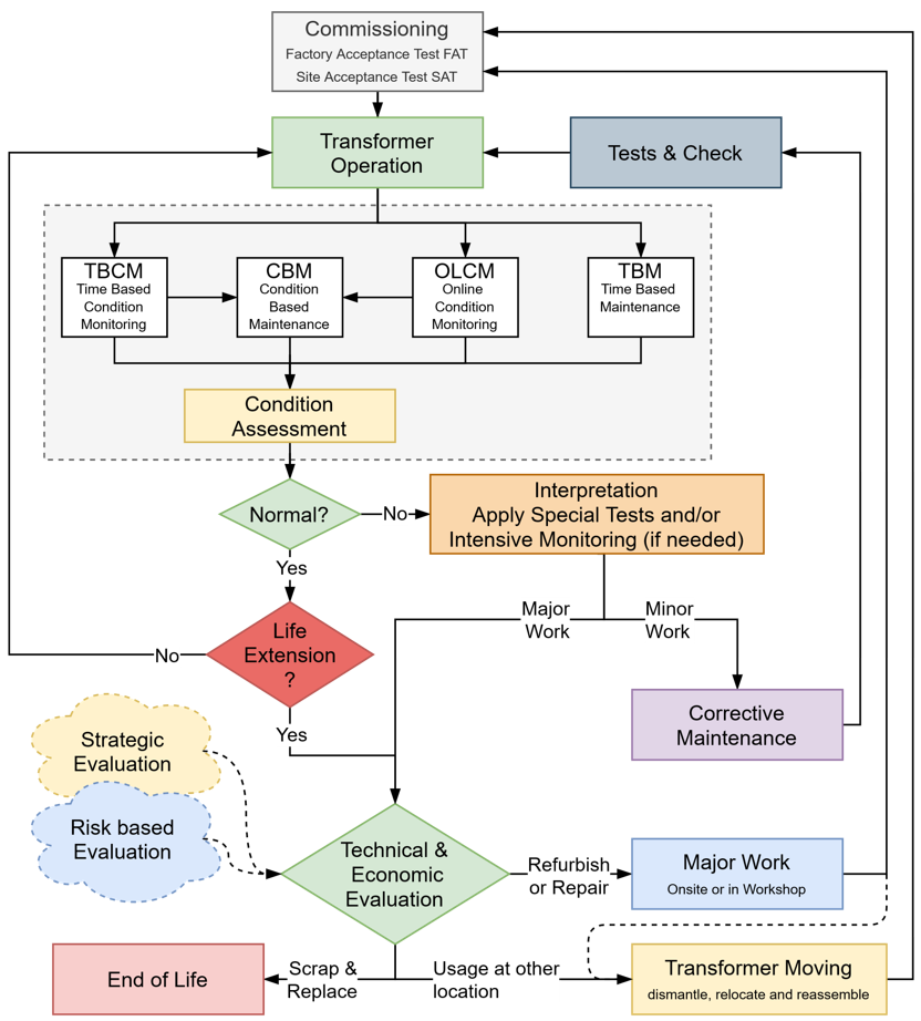
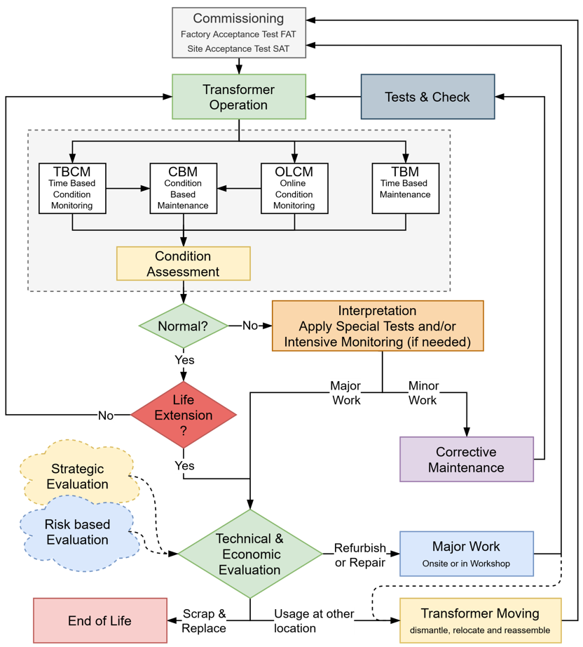
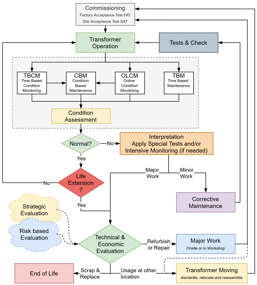
The third chapter provides an overview of the transformer and reactor main parts such as active part including solid and liquid insulation, bushings, tank and cooler, tap-changer. It covers their aging mechanisms as well as the consequences regarding the lifespan of the equipment. The change in properties of insulating materials due to ageing, the solid insulation dimensional change by mechanical stress and moisture, the risks of moisture, the property change of liquid insulation as well as contact ageing are discussed. As knowledge about the condition of transformers and reactors is important for the selection of adequate measures to apply, the chapter gives an overview regarding analysis tools and methods for the detection of common failures and degradation. Finally, a flowchart shows how to come from an observation to a diagnosis.
Considering the condition of the equipment, life extension methods have to be evaluated regarding their applicability and efficiency. The fourth chapter gives a detailed technical...
To read this article subscribe to ELECTRA. Single edition, annual options and CIGRE membership are available. Access to all editions is free for CIGRE members.
Already have an account? Sign in